viernes, 1 de noviembre de 2013

Cmappers.Aprende Aprender a construir Mapas Conceptuales, para docentes

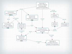
Cmappers.Aprende es un sitio para aprender qué son y como utilizar los mapas conceptuales. Los contenidos están organizados mediante Itinerarios representados usando mapas conceptuales, con enlaces a recursos como vídeos, documentos y otros mapas conceptuales.

Cmappers.Aprende   fue desarrollado en el Institute for Human and Machine Cognition (IHMC), utilizando el software CmapTools.



No hay comentarios:

Publicar un comentario